《[02] 两数相加》

《LeetCode:[02] 两数相加》
![《LeetCode:[02]两数相加》](https://cdn.nadav.com.cn/gh/nadav-cheung/img-repo/hexo-blog/v2-f01e20d5cf998483165385f565e865a4_1440w.png)
给你两个 非空 的链表,表示两个非负的整数。它们每位数字都是按照 逆序 的方式存储的,并且每个节点只能存储 一位 数字。
请你将两个数相加,并以相同形式返回一个表示和的链表。
你可以假设除了数字 0 之外,这两个数都不会以 0 开头。
示例 1:

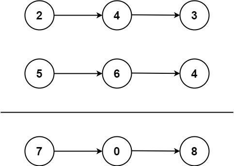
1
2
3输入:l1 = [2,4,3], l2 = [5,6,4]
输出:[7,0,8]
解释:342 + 465 = 807
示例 2:1
2输入:l1 = [0], l2 = [0]
输出:[0]
示例 3:1
2输入:l1 = [9,9,9,9,9,9,9], l2 = [9,9,9,9]
输出:[8,9,9,9,0,0,0,1]
方法签名1
2public ListNode addTwoNumbers(ListNode l1, ListNode l2) {
}
“Add Two Numbers” 是一个中等难度的问题,涉及链表的操作。
这个问题的描述是:你有两个非空的链表,代表两个非负的整数。它们的每个节点都包含一个数字。数字以相反的顺序存储,每个节点包含一个数字。你需要将这两个数相加,并将它们作为一个链表返回。
问题的关键在于处理链表的遍历和进位。下面是使用 Java 实现的一个解决方案
知识储备
解题思路
- 创建虚拟头节点:使用一个虚拟头节点 dummyHead 来简化边界情况的处理,这样每个节点都可以统一处理。
- 遍历链表:同时遍历两个链表 l1 和 l2,直到两者都到达尾部。
- 计算和与进位:每一步计算两个节点的和,加上前一步的进位(如果有的话)。新的进位是和除以 10 的结果,而新节点的值是和对 10 的余数。
- 创建新节点:为每一步的和创建一个新的节点,并将其添加到当前节点的 next。
- 移动指针:移动 l1、l2 和 curr 指针。
- 检查最后的进位:如果最后还有进位(大于 0),需要创建一个新的节点。
- 返回结果:因为 dummyHead 是虚拟头节点,所以返回 dummyHead.next。
这个解法的时间复杂度是 O (max (n, m)),其中 n 和 m 分别是两个链表的长度。空间复杂度是 O (max (n, m)),主要用于存储新链表。
Java 解决方案
1 | public class ListNode { |
动画 GIF 演示
